曙光英雄官服是一款5V5手机游戏,游戏内拥有超百位特色各异的英雄角色。玩家可依据己方阵容灵活调整,通过打造最优组合铸就属于自己的荣耀时刻。无论是凭借精准的个人操作,还是默契的团队配合,都能助力你赢得一场又一场胜利。此外,游戏中还能解锁并购买酷炫皮肤与独特道具特效,无论是回城特效还是攻击手感,都能让你的游戏体验更上一层楼!
游戏特色
1、moba元素十分丰富,赢得胜利是你的目标,你要朝着这个方向不断努力;
2、合理安排你们的攻击与防御位置,无论是前进发起进攻,还是后退进行保护,都需要你做出决策;
3、点燃你的挑战热血,闯荡各类工会战场,钻研多样连招技巧,携手征战天下!
乌雅攻略
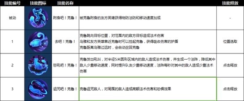
【技能介绍】
【使用策略】
1、被动技能灵猫克鲁:乌雅的普通攻击会造成法术伤害,克鲁也具备相同的效果,所以在战斗过程中可以多借助普攻来进行消耗。
2、一技能“去吧!克鲁!”是乌雅的核心消耗手段,冷却时间较短。释放后克鲁会朝指定方向突进,对路径上的敌人造成伤害并停留在终点位置,使用时尽量让克鲁穿过敌方单位以最大化效果。乌雅进行普通攻击时,克鲁会替代她发起攻击,这相当于延长了乌雅的普攻范围;结合被动效果(普攻附带法术伤害),能显著增强她的消耗能力。需要注意的是,克鲁攻击敌人时不能与乌雅距离过远,否则会自动返回乌雅身边。推荐优先升级该技能。
3、二技能回归!克鲁!当克鲁不在乌雅身旁时,会将其召回,对沿途敌人造成伤害,同时为乌雅提供加速效果并附上护盾;释放该技能时,要尽可能调整站位,让飞回的克鲁穿过敌人以触发伤害。若克鲁正处于乌雅身边,则会以乌雅自身为中心产生范围伤害,并形成一个减速区域,对区域内的敌人持续施加减速效果。
4、三技能“咆哮吧!克鲁!”:克鲁会对周围敌人造成伤害,同时将他们拉向自身,这是乌雅兼具群体伤害与团控效果的技能,可与1技能搭配使用——先把克鲁掷入人群,再开启这个大招,便能达成伤害与控制的双重效果。需要注意的是,若克鲁处于乌雅身旁,该技能将以乌雅自身为中心释放。
5、通过1技能搭配普攻的方式持续消耗对手,对拼过程中可以利用2技能来保护自身,同时借助返回的2技能进行磨血;当敌人血量处于较低状态时,使用1技能加3技能完成收割。
6、在团战过程中,要是敌方英雄彼此间的距离比较近,你可以先释放3技能来控制住敌人,同时还能打出高额的范围性伤害。
【技能策略】
1、对线阶段:在担任中单时,持续召回克鲁,其生成的护盾能作为续航保障;也可将克鲁留在战场,或是让它附身队友,以此作为控制手段,配合防御塔完成击杀。
2、逃生:处于召回状态时,既可以直接用2技能逃生,也能选择扔出乌雅来实现远程控制。
3、Gank与团战方面:Gank时只要把握好克鲁的落点,就能打出2技能接3技能的连招;团战中既可以让坦克带着克鲁冲入敌群先手开团,也可以把控制技能留着用来追击敌人。
【推荐出装】
1、前期借助雷暴法杖来增强爆发伤害,补上CD鞋后再用芭蕉扇提升法术攻击并强化普攻,闪电之刃与血月之殇可增加普攻速度和暴击伤害,最后添置一件碎空杖以提升法术穿透能力。
2、前期借助雷暴法杖来增强爆发伤害,出完法穿鞋后,再拿芭蕉扇进一步提升法术攻击并强化普攻效果;接着用法老诅咒施加持续伤害,之后出魔灵法帽大幅提高法术攻击数值,最后补上碎空杖来增强法术穿透的能力。
3、前期选择闪电之刃与攻速鞋来强化普攻速度和暴击伤害,之后补出血月之殇,进一步提升攻速与暴击属性,再出众生寂灭以增加物理暴击伤害,魔灵法帽用来提高法术攻击,最后补上碎空杖来增强法术穿透效果。
【星盘推荐】
蓝绿星石优先选择冷缩攻击速度与法术攻击属性,以此搭配乌雅的被动技能来强化普攻伤害。紫色星石建议选用凤凰、青藤、土灵这几种,既能在与法师对线时保障更好的生存能力,又能提升持续输出效果并加快发育节奏。
【技巧应对】
当你使用乌雅时:
1、耐心选择克鲁的位置,它的所有技能效果都依赖于自身位置来发挥,若位置不佳可果断召回。
2、克鲁的大招可用于逃生,当他处于不利位置时,能直接用大招召回自身来控制局面、实现自保。
3、在团战时,可以让克鲁附身坦克来实现突入。
当敌人使用乌雅时:
1、乌雅面临的所有威胁都源于克鲁,所以时刻留意克鲁本身或是携带它的敌方英雄,就能避开大部分技能攻击。
2、乌雅的控制能力十分出色,不过伤害相较于常规法师会低一些,所以不必担心被她秒杀,只要自身生存能力足够,就可以尝试和她周旋拉扯。
【克制关系】
1.克制英雄
①爱丽丝
爱丽丝的机动性欠佳,乌雅则能借助小兵作为掩护,利用1技能搭配普攻来消耗爱丽丝,以此避免被爱丽丝的1技能击中。
②图坦卡蒙
图坦卡蒙的机动性有所欠缺,很容易被乌雅利用1技能持续消耗。
2.被克制英雄
①穆桂英
乌雅的输出风格更侧重于依靠1技能进行消耗,自身没有位移技能,面对拥有多段位移能力的刺客时会显得比较乏力。
②吕洞宾
吕洞宾凭借超高的机动性,使得乌雅难以瞄准;其短时间内的爆发伤害,也让乌雅来不及进行消耗作战。
如何评价曙光英雄
首先,画面表现确实相当出色,场景搭建与人物建模都彰显出大作级别的美术功底,实际呈现效果超出了我游玩前的预期。英雄界面里龙太子的特效瞬间就抓住了我的眼球,进入游戏后浏览商城英雄,建模质量确实可圈可点,能明显感受到制作团队的用心与投入。不过部分英雄在大厅展示时模型尺寸偏小,期待后续能优化得更加完善。
玩法:四星半
其次,玩法方面也有其独特之处。开局25分钟后,基地内的水晶会蜕变为水晶巨人,这两个庞然大物会移动至地图中央展开对决。我初次碰到这个情况时,完全摸不着头脑。不过这个设定挺不错的,能够有效避免陷入那些拖沓冗长、节奏沉闷的僵局。
另外,特定时间段内上下路能借助传送门完成切换,所有玩家都能进行传送,不再依赖“大乔”开启传送门,能够快速支援队友,有效减少了某一边路全程孤立无援、游戏体验极差的状况。英雄设定评分:三星半。作为一名国风文化爱好者,我得好好称赞一下这款游戏的英雄设定——游戏里有不少英雄原型源自中国的神话、传说与历史人物,英雄的背景故事和模型塑造都带有鲜明的中国风,特别是穆桂英的外观设计,实在是形神兼备,非常出色。
期待未来能推出一个纯国风的版本,用统一的世界观串联起这些国风英雄的故事线——那些在历史长河里闪耀的人物,会以怎样的方式聚到一起?是并肩冲锋陷阵,还是两两捉对较量?比如关公对决秦琼,猪八戒鏖战穆桂英,四大美女联袂登场……这般奇妙的碰撞想想就很带感。
游戏评测
1、【独创英雄,精妙搭配默契作战】
仙风道骨的吕洞宾、英姿飒爽的穆桂英、力能扛鼎的鲁智深……数十位英雄震撼登场,六大职业衍生出千变万化的搭配组合,畅享极致团战乐趣。
2、【终结之战,永不言弃逆风翻盘】
战斗进行到25分钟时,双方水晶位置会出现水晶巨人,它们会朝着地图中心移动。只要成功消灭对方的水晶巨人就能赢得胜利。这一机制既能防止战斗陷入耗时太久的僵局,又给战局增添了更多不确定性——哪怕处于劣势,只要不放弃,就仍有逆风翻盘的可能。
3、【冠军联赛,热血澎湃赢得畅快】
冠军联赛模式打造了多元化的全民赛事体系,涵盖新人赛、福利赛、挑战赛、争霸赛、大师赛等丰富赛事类型。玩家能够依据自身情况挑选合适的电竞赛事参与,凭借真实实力角逐电竞冠军荣誉。
4、【随时开团,多种模式快速匹配】
5v5游戏内设有5v5匹配、5v5乱斗、排位赛与冠军联赛等丰富对战模式,全方位覆盖玩家对多元玩法的期待。此外,匹配规则经过深度打磨,确保实力相近的玩家能优先组队竞技。
更新内容
v1.1.9.0.33:
2025年S4赛季『炽焰开疆』开启!
1.老英雄重做【帕提多·绅士礼炮】归来
火炮怪杰帕提多携重做版本强势回归,英雄的建模与技能迎来全方位更新,其配套的超燃传说皮肤『帕提多·焚天镇凶使』也将同步登场,烈焰环绕周身,唤醒你内心的射手热血!
2.新绘卷开启
【绘卷·羽林篇】已同步开启,完成对应任务就能领取全新传说皮肤「祝融·百炼神机」,提升绘卷阶数可获取丰厚奖励,还有全新史诗皮肤「布伦希尔德·云翼机枢」等待解锁!
3.新皮肤上线
①全新传说皮肤「帕提多·焚天镇凶使」正式上线,达到大师13阶即可享受2折特惠获取。
②赛季限定非凡皮肤「露西亚·热浪之夏」正式上线,达到大师9阶即可解锁领取。
4.全新大厅动画
全新吕洞宾主题大厅动画现已上线,凝练其传奇人生轨迹,尽显深厚文化底蕴,诚邀您即刻前来体验!
5.游戏系统优化
①【大师生涯】系统更新迭代,对大师等阶的战力计算方式进行简化,将原有的大师分概念调整为赛季战力,同时对全英雄的战力提升情况进行聚合统计。
②【绘卷】UI界面翻新,优化整体交互体验。
v1.1.8.0.32:
1.全新solo玩法【王牌对决】上线
激情热血的1V1趣味对决,强力赐福效果全程加持,率先达成100积分的一方即可赢得胜利。
2.老英雄重做【吕洞宾】率先归来
经典焕新,蓬莱剑仙吕洞宾重做归来!建模重塑,精雕细琢尽显英雄风采;技能重构,操作手感全面优化;特效革新,战斗表现力大幅提升;四款经典皮肤特效同步升级,昔日辉煌,今日再绽光芒!
3.地图品质全面升级
战场迎来全面焕新,5V5地图完成全方位升级:基地地面的细节得到深度打磨,河道的水纹与通路石板经过精心修缮,全新野怪也强势亮相,大龙坑与小龙坑的设计更是焕然一新。现在踏入战场,即刻沉浸于更具真实感的全新对局体验之中。
4.新皮肤上线
①全新传说皮肤「李清照·黎明誓约」正式上线,达到大师13阶即可享受超值折扣获取该皮肤。
②赛季限定的非凡皮肤「妇好·远洋征途」正式上线,达到大师9阶段位即可解锁领取。
③全新史诗皮肤「忘传·灵姝双生」正式上线,只需升阶【绘卷·江湖篇】并将绘卷等级提升至20级,即可解锁领取该皮肤。
5.全新前端UI风格
视界焕然一新,体验全面升级。多个核心界面的风格迎来全面优化,去除繁杂冗余,紫版界面更加清爽,视觉焦点更为集中;色彩与图标也进行了全面升级,旨在打造和谐流畅的交互体验。
6.游戏系统优化
①新增【预选分路】功能,精准开局,默契加倍。
②新增功能入口【成长计划】
v1.1.7.0.31:
1.新绘卷开启
【绘卷·江湖篇】已同步上线,完成对应任务就能领取全新传说皮肤『李靖·大漠孤剑』,提升绘卷等级可解锁丰厚奖励,还有全新史诗皮肤『西施·纤云绣影』等待各位获取!
2.新玩法每周扭蛋
全新玩法每周扭蛋正式开启,每周会刷新三颗扭蛋,玩家完成对应的对局任务就能获取扭蛋币来开启扭蛋,此外,获得高评分以及提升战力还能得到更多扭蛋币,众多丰厚好礼正等待大家解锁。
3.地图品质持续优化
曙光裂谷地图的品质在持续升级,重点优化了全局光影的细节,对河道与通路石板的纹路细节进行了处理,同时更新了大龙坑和小龙坑的设计。
4.新皮肤上线
①全新传说皮肤「鳗鳗·星际潮玩」正式上线,达到大师13阶即可享受超值折扣获取。
②赛季限定的非凡品质皮肤「鲁智深·暴打柠檬」正式上线,玩家达到大师9阶就能领取该皮肤。
5.新增轮换娱乐模式
乱斗苍穹和巨戮之境加入娱乐模式进行轮换。
6.游戏系统优化
①表情系统进行了重做,对局外表情界面的交互逻辑和界面布局都做了优化。
②对曙光之路进行优化,为新玩家规划清晰的成长路径指引,助力新玩家明确目标方向。
∨ 展开





冲吧小精灵
奥特曼系列ol台服
奥特曼系列ol韩服
奥特曼系列ol日服
奥特曼系列ol腾讯
奥特曼系列ol魅族最新版
公主向前冲
奥特曼系列OL国际服
樱花少女大学日记
魔剑镇魂曲英雄之泪2026版
江湖英雄志
YandereSimMobile游戏中文版
大奉打更人官服
爱豆换装养成
三国志异闻录
新仙剑奇侠传之挥剑问情oppo版









光魂传说
逍遥蜀山
奥拉星内测版
心罪爱丽丝
另一个我2皇家公主
王者霸业
贪婪洞窟重生
方块江湖
黑暗地牢
所谓侠客安卓版
孤胆骑士
笑笑江湖
超进化物语百度版
超进化物语免费版
公主连结Re:Dive
情剑奇缘
幻灵战歌
宗师赤焰三国