苍翼混沌效应是一场充满战斗乐趣的冒险之旅。在这里,玩家能够挑选契合自身的模式展开对决,也能选择钟爱的二次元战士开启战斗征程,同时还能挑选各类神器助力战斗,以此提升战斗能力。不仅如此,玩家还可以探索出适合自己的战斗模式,从而达成变强的目标。
在游戏里,玩家能够尽情投入战斗,毫无限制地展开厮杀,对形形色色的妖魔鬼怪予以砍杀。在此过程中,每个角色的综合实力得以提升,而且还有诸多强大招式可供组合运用。于虚拟与现实相互交织的世界中,危险隐匿在每一个角落,热血澎湃的战斗接连不断。玩家历经一场又一场生死战斗的洗礼,也会变得愈发强大。
苍翼混沌效应兑换码
1、通用兑换码包含:VIP777、dalao888、svip888、yc453a4 。
2、当前最新的兑换码为:CYxf2488、CYhdxyvip336、CYhdxyvip574、CYGC2283
苍翼混沌效应人物强度排行
一、TOP1:白面
白面具备极高的上限与下限,其普通攻击能够对敌人造成范围性伤害。不仅如此,白面在防御力、攻击力方面表现出色,而且容错率也相对较高。
二、排名第2:编号NO - 11、诺爱儿
1、NO - 11具有较高的机动性,玩家能够凭借这一特性躲避敌人带来的大量伤害,其上手难度不大,建议新手玩家选用。
2、诺爱儿具备较高的机动性,其释放技能时,能够对敌人造成大面积伤害。
三、排名前三:枣麻衣、枪兵
1. 枣麻衣虽然上限颇高,但下限相对较低。其技能与普通攻击皆能对敌人造成巨额伤害,不过存在一定的操作难度。
2、枪兵的技能具备较高伤害,而且其技能可以破除敌人的霸体状态,实用性极强。
苍翼混沌效应结局大全
结局大体可分为两类:好结局(亦称为真结局)与坏结局。
坏结局:
1、玩家需首先战胜名为“素盏鸣尊”的BOSS。
2、成功击败素盏鸣尊之后,便会进入角色选择界面,玩家能够挑选任意角色开启后续剧情。
3、当在战斗场景中碰到Marvin时,要是玩家决定不向他透露真相,就会致使Marvin发疯并引发战斗。
5、经由这一连串操作,玩家会体验到一条并非主线,甚至可能较为悲剧的剧情脉络。
好结局/真结局:
1. 游戏的核心机制涉及意识上传,玩家要达成第6次意识上传,且在之前几次上传时,需全面收集各项事项,满足特定条件。
2、当进行第4次上传时,玩家会面临一个关键抉择,那便是要不要供出引导员(亦或是其他关键人物)。若想达成真结局,玩家必须做出正确的决定。
3、在信息菜单里对三条语音留言全部进行回拨操作,从而解锁事象。
4、通过与特定的NPC进行交谈,像“高冷三角头”以及“天台emo哥”,来获取事项碎片。
5、收集齐21个事项,其中涵盖最后的“唯一解”。
7、当完成最终试炼后,即可达成真结局。
苍翼混沌效应生命合剂怎么用
使用生命合剂的操作方法如下:在游戏过程中,只需按下数字键5,就能使用该合剂,进而恢复大量生命值。
苍翼混沌效应剧情路线图
首先,达成真结局的基础要求大致如下:
1. 把引导员留言的所有电话都进行回拨
2、共集齐21个事项,其中最后一个事项是“唯一解”。
3、收集齐所有事项后,前往找IO挑战最终试炼,成功通关后即可达成真结局。
其中21个事项的收集与NPC对话紧密相连,若某些对话未触发,便无法收集新的事项碎片,此处讲的是“无法获得事项时应与谁对话”
1、三层(地表)有“高冷三角头”,要是你没办法收集事项,不妨瞧瞧地表是否有他,然后和他对话。
2、位于三层(地表)的“天台emo哥”,除首次对话外,在收集到特定事项后,他会再次出现。
3、引导员的电话,每拨打一次该电话,就能解锁新事项并获取相应权限。
有时即便进行了对话,却依然无法获取策略,又或者无法得到最后一个策略的唯一解,这种情况很可能是对话选项选错了。以下是真结局关键转折点的对话(此为理论推测,尚未经过验证,不过我按此选择得到了真结局,烦请补充)
1. 在与天台抑郁哥的最后一次对话中,需选择“告诉他真相”这一选项,即告知他其妻子已经去世的事实。
(暂时无图)
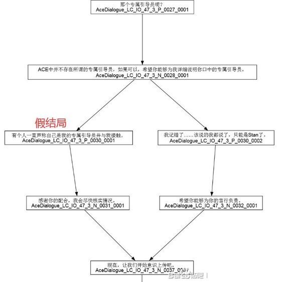
2、当IO要求你指出谁是专属引导员时,选择隐瞒,指认stan。
3、(存疑)当IO提及存在可疑人员时,把stan供出来。
4、当mass询问时,请勿选择“我可不愿付出什么代价”。
5、当mass询问你是怎么知道的时候,选择“从光球处看到的”。
这些对话极有可能对剧情发展以及事项的获取产生了影响,不过尚不能完全肯定。
需要注意的是,若引导员死亡,那必然会导致假结局;要是抑郁哥选择隐瞒真相,同样必定是假结局。至于stan的生死对结局是否有影响尚不明确。其他对话部分,按我的要求选择,就能确保万无一失。
游戏特点
- 每个角色均具备几十种招式的变化。
- 可使用手柄进行战斗操作。
- 可自由调整触控按键的布局。
- 针对平板以及折叠屏手机开展了专门的操作优化工作;
* 无论是动作小白,还是动作天尊,都有精心设计的适配战斗难度。
游戏介绍
1只有把魔法秘术巧妙组合,并运用更多智慧,方可战胜具备各类能力的敌人。
2、神秘大陆具备独特的机制与玩法,玩家能够挑选武器,尽情投入对决之中。
3、能够与同伴携手作战,降伏众多妖魔鬼怪,提升自身战斗力。
4、有未知的敌人,还有未知的战斗等待玩家去揭开谜底,玩家能够在这个世界里探索众多冒险挑战。
5、这里汇聚着最为热血、最为精彩的战斗,更多扣人心弦的冒险对决也在此激情上演。
6、于虚拟与现实相互交织之际,玩家将在充满危机的环境里展开殊死搏斗。
更新日志
v1.0.5版本
# 重要更新
* 新增意识训练与意识试炼的好友联机合作模式。其中,进入联机意识训练需完成主线任务【薪火相传】以解锁;而联机意识试炼(Bossrush)则需完成主线任务【意识上传V】方可开启。
* 在联机合作模式下,玩家能够跨渠道添加好友一同进行游戏。
* 在NPC Neo的左侧新添了音乐播放器,该播放器能够播放通过完成成就、解锁原型体等多种途径获取的BGM。
# 优化
* 若获取到消耗SP的潜能,在战斗界面MP槽下方会新增SP槽进行显示。
- 提升使用手柄进行游戏时的交互体验。
* BGM解锁方式有所变更,原本在高混沌难度下默认启用,现变更为需完成成就【渐入佳境】。
- 新增5项成就,分别为:初见端倪、抽丝剥茧、渐入佳境、试炼双雄、互帮互助。
* 底层的大屏幕会随机播放源自玩家社区的精彩剪辑。
* 九重潜能【武装No08EE VerE.24「爆击陨星降落」】的触发方式从点按特殊键变更为长按。
* 解决了九重在获取【转移藏踪迷雾 Ver3.09】强化后,分身冲刺并非瞬移的状况。
* Es潜能【Type:Slasher「高文」】的输入指令更改为【↑ + 特殊键】,无敌时间略有减少且数值强度有所调整,并且在使用过程中可稍微提前衔接冲刺。
* Es潜能中,【Type:Assaulter「崔斯坦」】与【Type:Slasher「加拉哈德」】新增组合效果。
* Es潜能【类型:Slasher「加拉哈德」】的强化项效果调整;
* 对Es潜能【Type:Slasher「高文」】、【Type:Assaulter「崔斯坦」】、【Type:Slasher「加拉哈德」】以及【Type:Shooter「布鲁诺」】与其他动作之间衔接的优先级进行了调整。
* 诺爱儿潜能【零枪·神骏】的输入指令更改为通过【长按特殊键】来释放。
* 诺爱儿潜能【掩护天降】的输入指令已变更,现在可通过【长按 技能】或【↓ + 技能】来释放。此外,在进行其他空中动作时,【掩护天降】的打断优先级得到了提高,并且移除了准心移动时不可穿墙的限制。
* 在诺爱儿潜能【泛用强化】里,进入闪避状态的强化项,会对未经强化的冲刺攻击产生作用。同时,该潜能的【拾叁式 - 左轮爆破】派生指令【冲刺 · ↑ + 普攻】所触发的闪避效果持续时长也会得到延长。
* 下调了诺爱儿潜能【零枪 - 魔狼牙/闪弹雨】中【冲刺·技能】抛散手雷以及【普攻·技能】俯冲爆破的打断优先级。如今,当按住↑或↓时,会优先施展其他招式。
* 解决了拉格纳潜能【黑之轰击】命中时额外消耗SP且能回复SP的问题。
* 使拉格纳潜能【黑之轰击】最后一击的攻击范围与视觉效果达成一致,同时提高了该技能的伤害。
* 解决了桃儿卡卡未获取潜能【重击】强化项的情况下,长按重击至结束后不能立刻使用其他招式的问题。
* 解决了桃儿卡卡潜能【摁到地上!】在部分情形下能够无限滑行的问题。
* 解决了桃儿卡卡获取部分【重击】潜能强化后,重击起始速度变迟缓的问题。
- 桃儿卡卡潜能【跳跃】增添隐藏效果。
* 解决了九重和诺爱儿部分空中招式无法使高阶敌人监视者进入虚弱破防状态的问题。
* 解决了白面于特殊地形时,剑气可能无法正常释放的问题。
* 解决了琥珀响音不能正确运用指令【↑/↓ + 冲刺】的情况。
* 扩大了琥珀响音释放潜能【影雏】后强力斩击的触发范围。
* 解决了桃儿卡卡潜能【我是第一名】结束时,额外分身偶尔不出现的状况。
当桃儿卡卡施展潜能【猫猫大旋转】时,其冲刺所造成的攻击伤害类型从冲刺伤害转变为技能伤害。
- 解决了桃儿卡卡分身伤害比例出现错误的问题。
* 对部分桃儿卡卡招式的伤害数值进行了调整。
* 对潜能隐藏效果的显示方式进行了优化,使得局内激活隐藏效果所需的潜能数量以及当前进度的显示更为清晰。
- 全新意识结晶【转祸为福】闪亮登场,其效果是在意识训练过程中,每当成功清除一个负面效果,就能实现MP上限的提升。
- 解决了部分敌人攻击范围与预警不一致的问题。
* 增强了正面效果【技能增伤】的数值强度,同时去除了隐藏的触发次数限制。
* 对部分敌人的攻击逻辑以及攻受击范围进行了优化。
∨ 展开








火柴人超级蜘蛛侠
超级蜘蛛侠跑酷
堡垒僵尸游戏
熊熊三消乐
假面骑士初代
骨头镇
火柴人跳跃决斗
恐怖迷宫冒险世界
美国狙击手生存
死神vs火影雨兮改
怒之铁拳4最新版
铁甲钢拳最新版
进击的坦克
古墓丽影重装上阵(tombraiderreloaded)
天天打枪手机版
这就是警察2
忍者龙剑传
Dead Cells








飓风战魂3之追风少年
火影忍者巅峰对决中文版
奥特曼空想特摄最新版
黄金马桶人
老奶奶跑酷最新版
黄金马桶泰坦对决
向巨人进击
谁是卧底移动版
幻想战争
生财有道
该死的混蛋汉化版
魔法黯道
火柴人功夫之王
全职高手手机版
秘密学校
火影究极对决
雄霸三国之神鬼乱舞
里约热内卢:圣徒之城